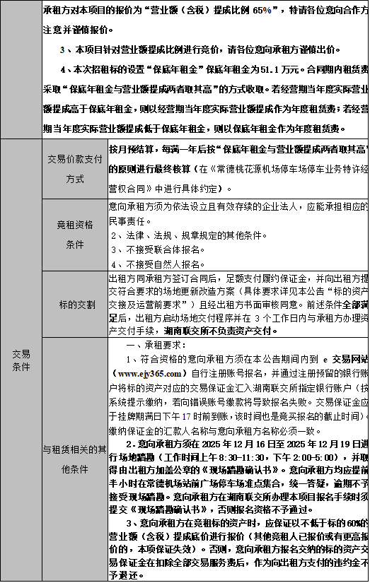
通知公告当前位置:湖南机场>通知公告>招标信息>正文

出租公告

 来源: 常德机场 | 发布时间: 2025-12-09 08:59:12 

image.png

image.png

image.png

image.png

image.png

image.png

image.png


内部链接

中国民航网

北京首都国际机场

上海浦东/虹桥国际机场

广州白云国际机场

外部链接

中国政府网

人民网

湖南省人民政府

新湖南

湖南省机场管理集团有限公司

举报电话:0731-89981070/15773116061 举报邮箱:hnjcxc@hncaac.com

备案证号码:湘ICP备15015447号-1