中国民航网

根据集团高质量发展战略部署,为进一步充实市场开拓核心力量、强化技术创新研发实力,现面向社会公开招聘优秀人才。本次招聘严格遵循国企招聘相关规定,坚持“公开、平等、竞争、择优”原则,有关事项公告如下:
单位简介

机场集团是省属重点国有企业,聚焦航空枢纽建设运营、航空物流发展、临空经济开发等核心业务,致力于打造“平安、绿色、智慧、人文”四型机场标杆,为区域经济社会发展提供强有力的航空交通支撑。集团拥有完善的人才培养体系、广阔的职业发展平台及健全的福利保障机制,现诚邀各界英才加盟,共筑航空事业新蓝图。
招聘岗位及任职要求
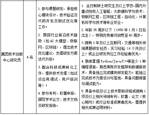
本次计划招聘7人,具体岗位信息如下:



招聘程序

本次招聘工作按以下环节有序开展,全程接受集团纪委及社会监督:
公告发布:通过集团官网、“湘聘国企”平台、省级主流招聘网站及集团官方公众号发布招聘公告,公告期不少于7个工作日。
报名与资格初审:
报名时间:2025年11月7日9:00-2025年11月14日17:00(逾期不再受理);
报名方式:采取线上报名方式,请应聘人员通过扫描以下二维码,或点击链接进行网上报名。
二维码:
链接地址:
https://www.wjx.top/vm/eUeeoRt.aspx#
需同步上传的报名材料:①身份证扫描件;②学历学位证书扫描件(含学信网《教育部学历证书电子注册备案表》,境外学历需提供留学服务中心认证);③资格证书、职称证书、成果证明(论文、专利、项目报告等)扫描件;④工作经历证明(劳动合同、离职证明或单位盖章的工作证明)。
资格初审:根据岗位任职条件对应聘人员材料进行审核,初审合格者进入下一环节,审核结果将通过短信通知。
面试考核:
初试:按应聘人数与岗位需求1:5比例确定初试人选(若未达比例,全部合格人员进入初试),采取结构化面试形式,重点考核专业基础知识、岗位适配度;
复试:按初试合格人数与岗位需求1:3比例确定复试人选(若未达比例,全部初试合格人员进入复试),采取现场答辩形式,深化考察专业能力、综合素质及岗位胜任力;
特殊说明:技术创新中心首席研究员岗位可根据实际应聘情况,调整考核环节(如增加技术路演、成果答辩)及比例,确保选拔顶尖技术人才。
党委研究:结合初复试成绩及岗位需求,由集团党委会集体研究确定拟录用人员名单。
体检与背景调查:
体检:拟录用人员需到集团指定三甲医院进行体检,标准参照《公务员录用体检通用标准(试行)》执行,体检不合格者取消录用资格;
背景调查:通过核查学历、工作经历、征信记录、无犯罪记录等,核实应聘人员信息真实性及职业素养,调查不合格者取消录用资格。
公示与录用:
公示:对体检、背景调查合格人员,在集团官网公示5个工作日,公示期间接受社会监督,若有异议需实名反映并提供佐证材料;
录用:公示无异议的,发放《录用通知书》,按规定签订劳动合同,办理入职手续。
薪酬福利

薪酬待遇:严格按照集团薪酬体系“以岗定薪、按绩取酬”,其中:市场部职员、技术创新中心研究员享受国企同级岗位标准薪酬,含基本工资、绩效工资、年终奖金等;技术创新中心首席研究员实行协议年薪制(30-40万元/年,含绩效奖金、成果分红),具体薪酬可根据个人能力、成果贡献面议。
福利保障:
法定福利:按国家规定缴纳“五险一金”(养老保险、医疗保险、失业保险、工伤保险、生育保险、住房公积金);
企业福利:享受企业年金、补充医疗保险、年度体检、带薪休假(含法定节假日、年假、婚假、产假等)、节日福利、职工食堂等;
发展支持:提供行业前沿培训、职业技能提升课程、导师带教机制及清晰的职业晋升通道,支持参与重大项目研发及行业交流活动。
注意事项
应聘人员需确保报名材料真实、完整,如有弄虚作假、隐瞒信息,一经发现立即取消应聘或录用资格,已签订劳动合同的解除劳动关系,相关责任由个人承担;
集团对所有应聘人员信息严格保密,仅用于本次招聘工作,报名材料恕不退还;
招聘各环节通知将通过短信发送,请应聘人员保持通讯畅通,未进入下一环节的人员不再单独通知;
本次招聘不收取任何费用,不委托任何中介机构或个人开展招聘工作,谨防诈骗。
联系方式

咨询电话:0731-89981049(工作日9:00-12:00,14:00-17:00)
监督电话:0731-89981070(工作日9:00-12:00,14:00-17:00)
集团官网:
https://www.hunanairport.cn/
本公告最终解释权归湖南省机场管理集团人力资源部所有。