行政处罚
行政处罚当前位置:湖南机场>行政处罚>正文

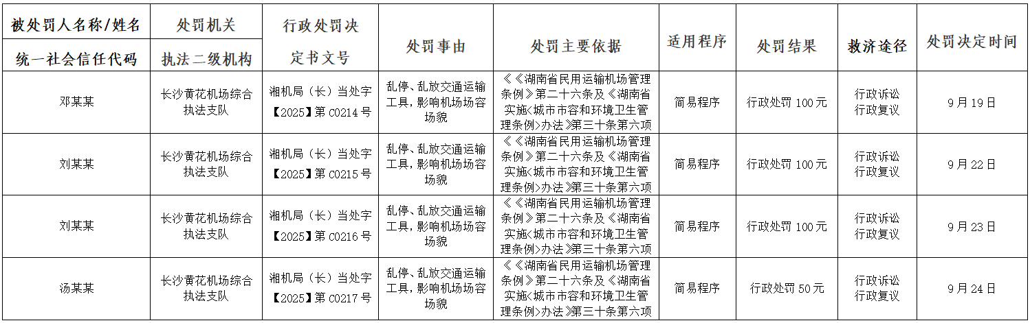
湖南省机场管理局行政处罚决定信息公示(2025年9月19日-9月24日)

 来源: 湖南机场 | 发布时间: 2025-09-27 09:57:08 

处罚.png


内部链接

中国民航网

北京首都国际机场

上海浦东/虹桥国际机场

广州白云国际机场

外部链接

中国政府网

人民网

湖南省人民政府

新湖南

湖南省机场管理集团有限公司

举报电话:0731-89981070/15773116061 举报邮箱:hnjcxc@hncaac.com

备案证号码:湘ICP备15015447号-1